达川区赵家镇中心卫生院建成县域医疗卫生次中心
更新时间:2025-01-09
浏览量:
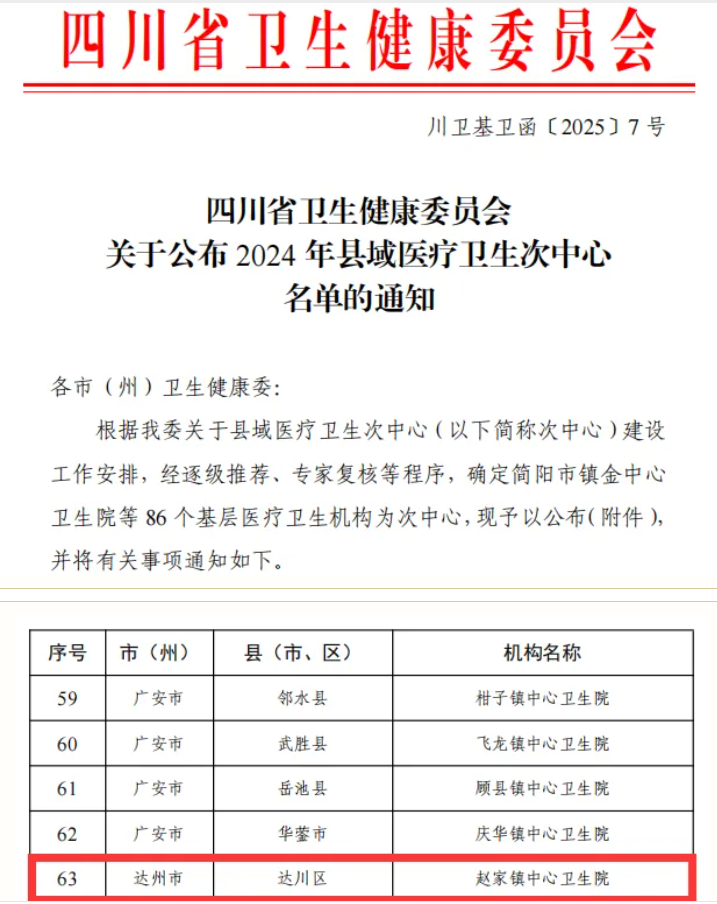
近日,四川省卫生健康委员会公布了2024年县域医疗卫生次中心名单,达川区赵家镇中心卫生院确定为县域医疗卫生次中心。县域医疗卫生次中心是连接乡村卫生服务和县级医疗机构的关键枢纽。从2023年达川区石桥镇中心卫生院创成我区首个次中心以来,我区结合基层医疗机构能力水平和居民需求,对标二级医院服务能力,持续开展县域医疗卫生次中心建设工作。下一步达川区将不断夯实建设成果,优化县域医疗卫生资源配置,深入推进次中心专科能力、人才队伍、医疗设施配置等全面发展,发挥次中心的辐射带动作用,提升基层医疗卫生服务能力,增强人民群众就近就医获得感、幸福感、满意度。发挥示范引领作用,支撑县域医疗卫生服务体系建设。

文章来源:达川区卫健局 文章作者:周杨
上一篇:弘扬劳模精神,推动达川高质量发展——达川区劳模协会召开年度总结暨迎新座谈会
下一篇:达州市通川生态环境局:服务发展大局 优化营商环境



