四川省达川中学教师在达州市2025年命题研究论文评选中取得佳绩
更新时间:2025-10-24
浏览量:
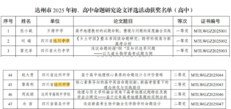
近日,达州市教育科学研究所公布了2025年初、高中命题研究论文评选结果。在本次评选中,达川中学教师凭借扎实的研究能力和专业的教学素养取得优异成绩。其中,刘瑞老师获得一等奖,黎真利老师获得二等奖,这充分展现了他们在命题研究、教学反思与教育创新方面的实力。 这些成绩,不仅体现了川中教师对教学改革的深入思考与实践探索,也反映了达川中学在教育科研和教师专业发展方面的持续投入与支持。学校始终坚持以研促教、以教促学,鼓励教师积极参与各类教学研究与竞赛活动,不断提升教育教学质量。 特此向获奖教师表示热烈祝贺! 希望全体教师以此为激励,继续深耕教学、潜心科研,为推动学校教育教学高质量发展、助力学生全面成长贡献力量!

文章来源:四川省达川中学 文章作者:杨丹
上一篇:强师德铸师魂守初心 正师风育新人担使命——四川省达州中学召开2025年秋季学期师德师风建设大会
下一篇:广汉市七一学校:“三抓”推动学生心理健康教育落地见效



